Ecommerce Growth & Lifecycle
Ecommerce Growth & Lifecycle Platform
A warehouse-first CDP and lifecycle transformation for a national Shopify retailer with a multi-year purchasing cycle, operationalizing historical ML insights to power cross-channel activation, on-site personalization, and a full migration to Klaviyo for scalable lifecycle marketing.




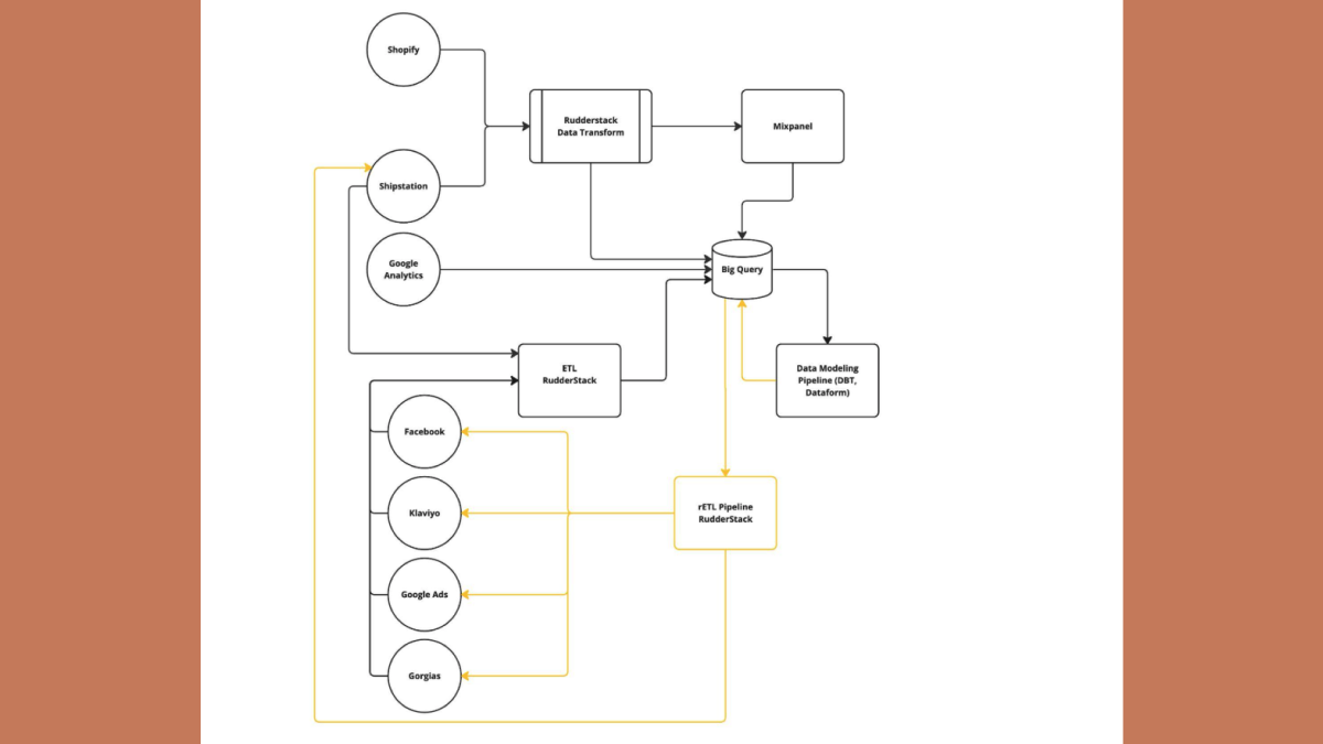
Warehouse-first customer data platform unifying Shopify, paid media, and behavioral events into BigQuery, with modeled identity resolution and reverse ETL pipelines powering personalized lifecycle activation across Facebook, Google, Klaviyo, and support systems.
It All Started When...
After 15 years of rapid growth, the retailer had accumulated a vast history of transactional data spread across Shopify, legacy systems, and siloed marketing platforms. With a purchasing lifecycle often exceeding two years, traditional short-term optimization models failed to capture true customer value. Media planning, lifecycle marketing, and on-site experiences were driven more by intuition than unified insight.
The challenge was to transform 15 years of fragmented historical data into a cohesive growth infrastructure -- one capable of powering lifecycle segmentation, cross-channel activation, continuous experimentation, and long-term revenue planning.
Jaclyn's Role
Led growth platform strategy spanning data infrastructure, lifecycle marketing, and front-end experimentation.
Partnered with machine learning engineers to analyze 15 years of transactional history, identifying long-cycle cohort trends and seasonal timing patterns to inform media planning and experimentation sequencing.
Designed and implemented a warehouse-first CDP (BigQuery + RudderStack) to unify behavioral, transactional, and marketing data into identity-resolved customer profiles.
Directed a large-scale data migration to Klaviyo, consolidating subscriber data, rebuilding segmentation logic, and re-architecting lifecycle flows to align with unified customer profiles.
Built API integrations across Shopify, Klaviyo, Google, Meta, and TikTok to enable segment-level activation and personalized targeting across paid and owned channels.
Led front-end design strategy and continuous CRO experimentation across key merchandising and lifecycle entry points to improve conversion efficiency.
Operationalized historical insights by pushing high-value segments back into paid media platforms and email flows, aligning acquisition, retention, and seasonal strategy.
Results
Contributed to a 26% increase in first-year ecommerce sales through lifecycle segmentation, experimentation, and cross-channel activation
Transformed a fragmented 15-year data history into a unified customer data foundation supporting long-cycle cohort planning and seasonal media allocation
Successfully migrated lifecycle marketing infrastructure to Klaviyo, rebuilding segmentation logic and flow architecture around identity-resolved customer profiles
Improved conversion efficiency through continuous on-site experimentation and personalized activation across paid and owned channels
Established a durable growth infrastructure connecting historical modeling, CDP activation, and front-end optimization into a scalable system
Interested in working together?
Get in touch